½ðɳjs3833

EN
ÐÂÎÅÖÐÐÄ

¹«¸æ | ½ðɳjs3833¼×ÁòËáÐÂ˹µÄÃ÷×¢ÉäÒº»ñÅúÉÏÊÐ

·¢²¼Ê±¼ä : 2025-10-20

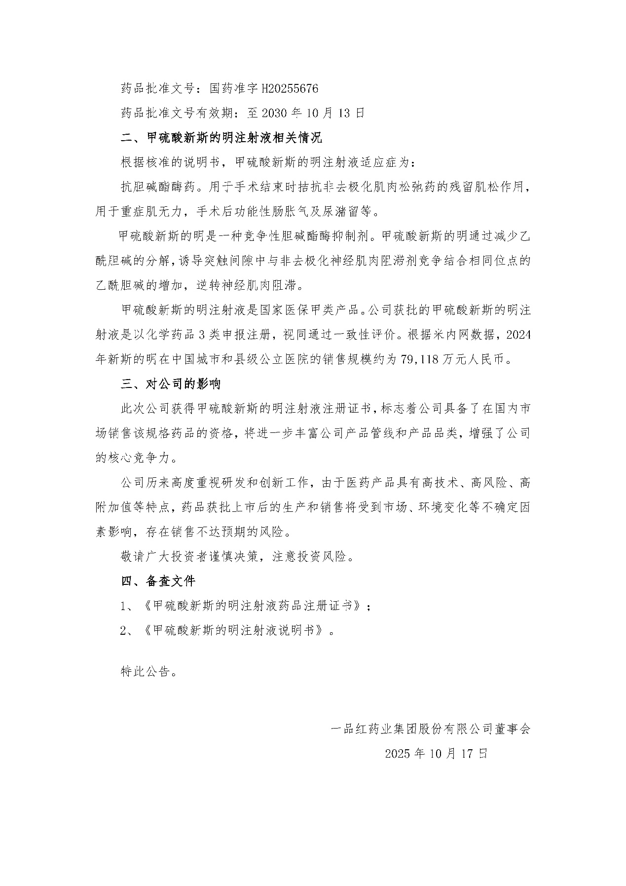
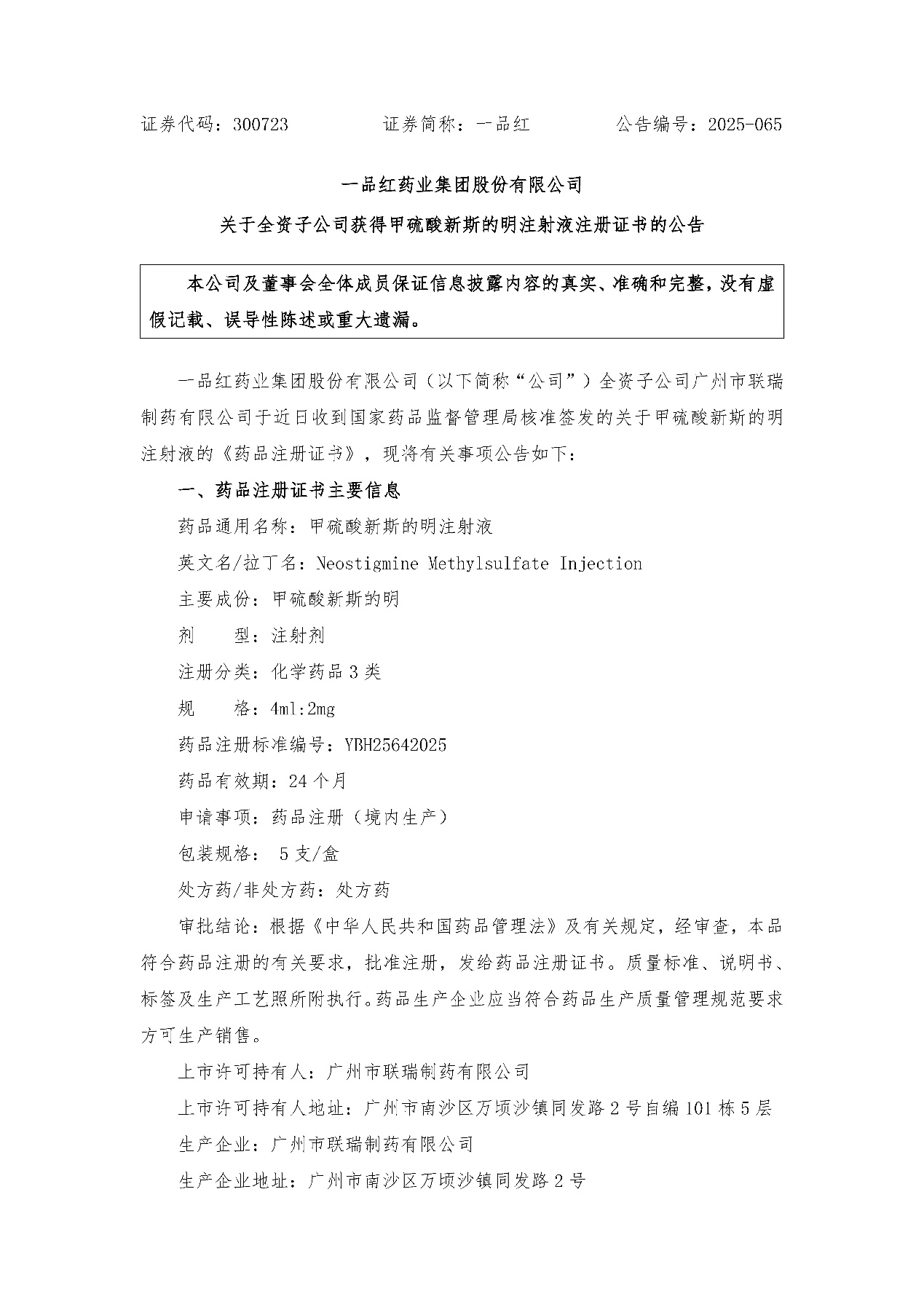
½üÈÕ£¬£¬£¬£¬£¬£¬£¬½ðɳjs3833Ò©Òµ¼¯ÍŹɷÝÓÐÏÞ¹«Ë¾ÊÕµ½¹ú¼ÒÒ©Æ·¼à¶½¹ÜÀí¾ÖºË׼ǩ·¢µÄ¹ØÓÚ¼×ÁòËáÐÂ˹µÄÃ÷×¢ÉäÒºµÄ¡¶Ò©Æ·×¢²áÖ¤Êé¡·¡£¡£¡£¡£ ¡£¡£¡£¼×ÁòËáÐÂ˹µÄÃ÷×¢ÉäÒºÊǹú¼ÒÒ½±£¼×Àà²úÆ·¡£¡£¡£¡£ ¡£¡£¡£¹«Ë¾»ñÅúµÄ¼×ÁòËáÐÂ˹µÄÃ÷×¢ÉäÒºÊÇÒÔ»¯Ñ§Ò©Æ·3ÀàÉ걨ע²á£¬£¬£¬£¬£¬£¬£¬ÊÓͬͨ¹ýÒ»ÖÂÐÔÆÀ¼Û¡£¡£¡£¡£ ¡£¡£¡£

¸ù¾Ý¡¶½ðɳjs3833Ò©Òµ¼¯ÍŹɷÝÓÐÏÞ¹«Ë¾¹ØÓÚÈ«×Ê×Ó¹«Ë¾»ñµÃ¼×ÁòËáÐÂ˹µÄÃ÷×¢ÉäҺע²áÖ¤ÊéµÄ¹«¸æ¡·£¨¹«¸æ±àºÅ£º2025-065£©£¬£¬£¬£¬£¬£¬£¬ÏÖÓèÒÔ¹«¸æ¡£¡£¡£¡£ ¡£¡£¡£

 

 

Ïà¹ØÐÂÎÅ

2025-10-29

Í´·ç´´ÐÂҩ뮲´ÌæÅµÀ×£¨AR882£©ÖÎÁÆÍ´·çʯ×îÐÂÁÙ´²³É¹ûÔÚACR 2025Äê»á·¢²¼

2025-10-27

½ðɳjs3833´´ÐÂÒ©APH03621Ƭ»ñµÃÁÙ´²ÊÔÑéÅú×¼

2025-10-20

´´ÐÂÇý¶¯ÂÌɫתÐÍ ½ðɳjs3833ÁªÈðÖÆÒ©»ñÆÀ¡°¹ã¶«Ê¡ÂÌÉ«¹¤³§¡±

Á˽â¸ü¶à
¡¾ÍøÕ¾µØÍ¼¡¿¡¾sitemap¡¿